總預算破冰付委 先動支718億

工商時報  楊日興

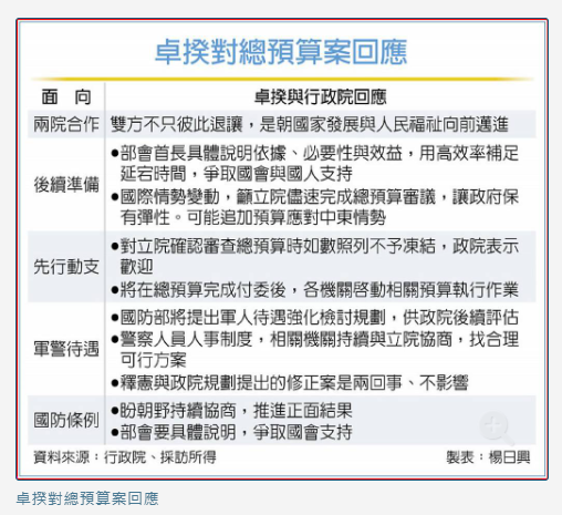
經過立法院黨團協商,今年度中央政府總預算案終於破冰、將在21日付委。行政院長卓榮泰16日指出,將在總預算案完成付委後,執行先行動支方案的718億元,至於後續作為上,國防部將提出軍人待遇調整的具體規劃。

卓揆是在行政院16日召開的院會上,做了上述表示。他說,總預算案15日經立院朝野協商,將在近日完成付委程序,展現了兩院間的良性互動,不僅彼此退讓,更是朝向國家發展、人民福祉共同向前的重要一步。

據了解,行政院將於21日赴立法院,進行總預算報告及備詢。卓揆強調,付委之後,各委員會將展開實質審查,各部會首長務必督導所屬,充分準備、充分說明政策,爭取國會的支持,要用最高效率儘速補足延宕的200多天時間,務求年度整體施政推動不受影響,使中央政府總預算充分、合理且完整發揮效益。

立法院的朝野協商,針對718億元新興計畫預算也做出決議。卓揆指出,國會確認審查總預算案時,會將718億元如數照列不予凍結,行政院對此表示歡迎並予以接受,此結果有助於各項政策如期展開,能使公務同仁安心執行公務。因此,待總預算正式完成付委後,政院將函請各機關依程序啟動相關預算執行作業。

對於協商的兩大核心議題《軍人待遇條例》及《警察人員人事條例》,卓揆說,政府向來重視軍公教待遇福利,將在體制健全、法制完備及公平衡平原則下,持續精進檢討。國防部將就現行軍人待遇、加給、福利措施及未來應強化事項,提出更完整的檢討規畫,給政院整體評估;警察人員人事制度方面,也請相關機關在符合體制與法治原則下,持續與立法院溝通協商,尋求合理可行方案。

卓榮泰並提出呼籲,國內外情勢變動快速、高度不確定與緊張,請國會體察局勢儘速完成總預算審議,且讓政府得以保有足夠彈性,妥善因應各項緊急與重大變局。

外界關注行政院對軍警兩條例聲請釋憲案,其結果會否影響進行中的提升軍公教待遇方案。行政院發言人李慧芝對此表示,該釋憲與當前政府要主動規劃政策提出的修正案,為完全不同的兩件事、不會互相影響。

總預算破冰付委 先動支718億