驗屋沒做 噩夢開端? 預售交屋地雷全揭露 「一張清單」看清驗屋重點

工商時報  陳傑鳴

近年在建商資金壓力升高、施工成本居高不下,加上央行信用管制持續緊縮的環境下,預售屋交屋糾紛明顯升溫,從漏水、磁磚空鼓、門窗歪斜,到水電管線施工瑕疵,不少購屋族都有相同感嘆:「房子交屋後,問題才真正開始。」


預售屋交屋階段的「驗屋」,早已不該只是形式上的檢查,而是攸關居住安全、生活品質,甚至未來轉售價值的重要一道防線,一旦輕忽,原先的購屋圓夢,動輒數百萬、上千萬的買房支出,可能瞬間變成長期維修與糾紛的噩夢來源。

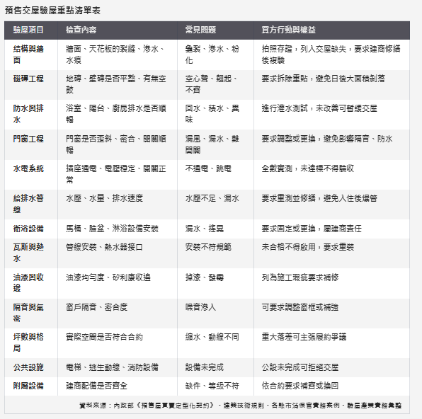
預售交屋必查「驗屋清單」 三大系統一個都不能漏
依據內政部《預售屋買賣定型化契約》,建商應交付符合契約約定品質的房屋,買方依法享有驗收、要求修繕,甚至拒絕交屋的權利,不過實務上,部分建商常在交屋後,以「已完成點交」、「使用造成」等說法,弱化自身責任,因此驗屋時是否完整記錄、拍照並列入缺失清單,往往直接影響後續權益。

房市專家建議,驗屋至少要掌握三大核心系統。

第一是結構與防水,包含牆面與天花板是否出現裂縫、滲水痕跡,窗框、陽台、浴室、廚房排水是否回水,磁磚是否有空鼓、不平整等情況,這類問題若未在交屋前處理,入住後往往最難修,成本也最高。

第二是水電與設備系統,包括插座是否全數通電、電壓是否穩定,配電箱標示是否清楚,排水是否順暢、馬桶與地漏是否有異味回流,瓦斯管線與熱水器接口是否符合安全規範,這些都直接影響日常使用與居住安全。

第三則是門窗與施工品質,如門片是否歪斜、開關是否順暢,氣密窗密合度與隔音效果,鎖件是否牢固,以及油漆、矽利康收邊是否完整,這些細節往往最能反映整體施工品質。

自己驗屋怎麼做?專家提醒:流程與紀錄比專業眼力更重要

若購屋族選擇自行驗屋,專家提醒,「有沒有流程、有沒有紀錄」,比是否具備專業背景更關鍵。驗屋時應攜帶手電筒、捲尺、插座測試器,逐項對照交屋標準檢查,並拍照、錄影存證,清楚列出缺失項目,要求建商限期改善並安排複驗,切勿因趕交屋或人情壓力草率簽收。

同時,也務必確認權狀坪數、平面配置與建材規格是否與合約相符,避免日後產生認知落差或法律爭議。

驗屋時發現公設還在施工就被催交屋 購屋者該這樣做

實務上常見,購屋者在驗屋時發現大樓公共設施與公共空間仍在施工,但建商卻以「專有部分可點交」為由催促交屋,甚至要求先行入住。部分買方因租約、學區或家庭需求被迫妥協,入住後卻長期忍受施工噪音、粉塵與動線混亂,對後續完成的公設品質也難以再主張權益。

專家提醒,交屋不應僅限於室內空間可使用,公共空間是否達到基本完工與可正常使用狀態,同樣是判斷交屋是否成立的重要關鍵,若驗屋時發現公設尚未完成,購屋者有權要求延後交屋,或至少在書面中明確載明公設完工時程、施工範圍與補償責任,並於點交文件中加註「公設未完工不視為完全交屋」的保留條款來確保自身權益。

要不要找驗屋公司? 重點在風險轉移

隨著驗屋意識提升,近年愈來愈多購屋族選擇委託專業驗屋公司,其優點在於具備專業儀器與經驗,可檢測肉眼難以發現的問題,如紅外線測漏、水壓測試、磁磚空鼓率評估等,並出具書面驗屋報告,對建商形成實質修繕壓力,也轉移自己驗屋的風險。

不過,驗屋公司也並非萬靈丹,費用需自行負擔,品質亦良莠不齊,以目前市場行情來看,一般住宅驗屋費用約1.5萬至3萬元不等,大坪數或透天產品費用更高,購屋族仍需審慎挑選。

驗屋沒過「5%保留款」是關鍵籌碼 簽了恐喪失談判空間

依《預售屋買賣定型化契約》,交屋時買方可依法保留「房地總價」5%作為交屋保留款,確保建商完成瑕疵修繕義務,若驗屋未通過、缺失尚未改善,買方有權暫緩交屋或拒付保留款,建商不得強行點交。

但實務上,不少購屋者因入住時程、貸款撥款或建商施壓,提前簽署點交文件並撥付保留款,導致建商後續修繕意願下降,權益反而受損。專家提醒,一旦5%保留款全數支付,買方的談判籌碼將大幅減弱。

若已完成交屋仍有瑕疵,買方仍可透過存證信函要求限期改善,必要時主張損害賠償,但時間與成本明顯高於交屋前控管,因此,5%保留款是制度賦予的風險管理工具,驗屋未過不輕放,往往決定房屋品質的最後防線。

最後,驗屋並非與建商對立,而是制度設計下的合理保障,多數重大瑕疵若能在交屋前處理,後續維修成本與糾紛都可大幅降低,對購屋族而言,驗屋真正的價值,不只是找出問題,而是在交屋前建立清楚的責任界線,守住居住安全與資產價值。在目前高房價時代,一次完整而理性的驗屋流程,往往就是全家未來居住品質的分水嶺。

驗屋沒做 噩夢開端? 預售交屋地雷全揭露 「一張清單」看清驗屋重點